(Partie sciences et vie de la terre)
Comment la lumière agit-elle sur le cerveau?
1) la régulation de l’horloge biologique
La lumière est essentiel pour le bon fonctionnement de notre cerveau . Tout d’abord, elle effectue un contrôle sur l’horloge interne (localisée dans l’hypothalamus). L’horloge interne(ou rythme circadien),est le système qui permet à l’organisme de réguler un certain nombre de fonctions vitales, entre 23h30 et 24h30, soit environ un jour. Elle est resynchronisée tous les jours . L’un des synchroniseur les plus puissants est la lumière.
2) l’influence de la lumière sur la production d’hormone
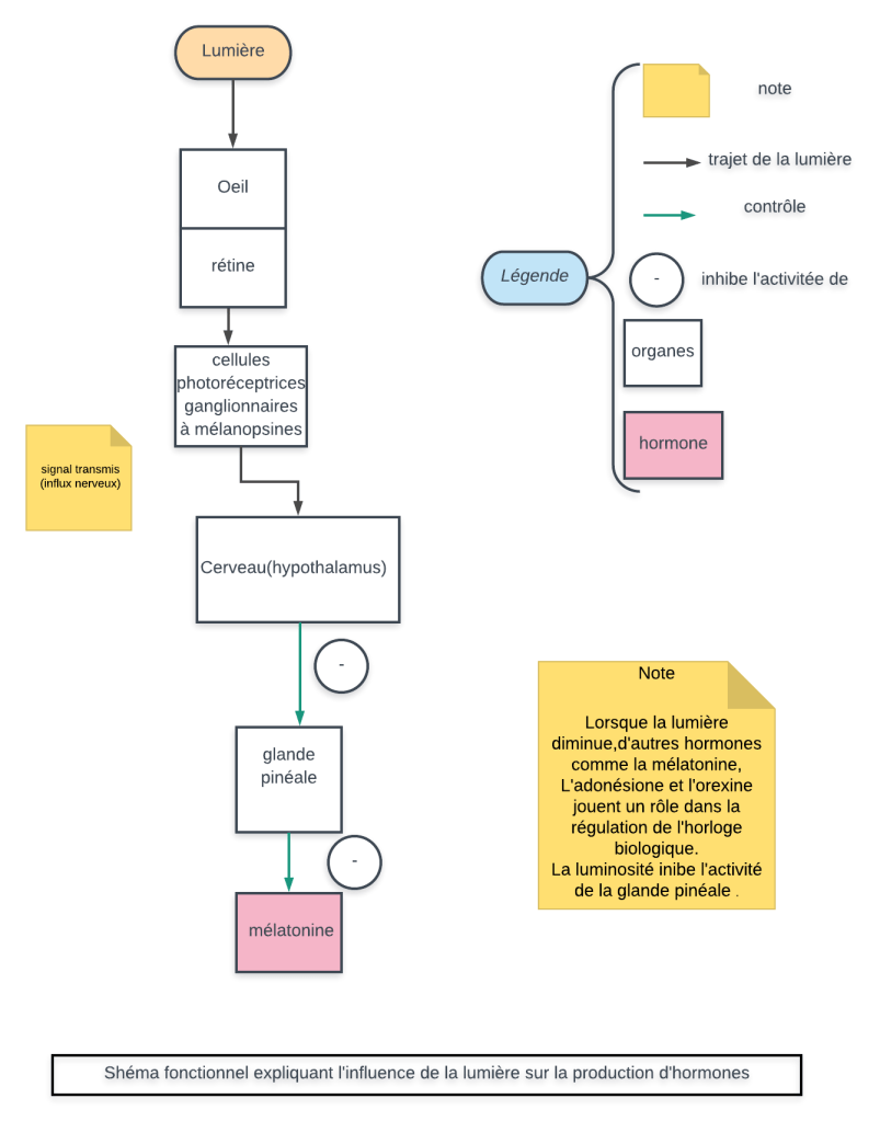
De plus la lumière permet l’inhibition de l’activité de la glande pinéale. Cette glande permet de produire l’hormone mélatonine. Cette hormone a pour fonction de faire baisser la vigilance du cerveau, et de provoquer un état d’endormissement. Lorsque qu’il y a de la lumière, la production de mélatonine diminue, ainsi,le cerveau est maintenue en éveil.
Voici un shéma fonctionnel, illustrant ce propos.

3) les conséquences d’une exposition prolonger sous une faible intensité lumineuse
Travailler en sous-intensité lumineuse modifierait la structure de notre cerveau et altèrerait durablement notre aptitude à apprendre et à mémoriser. Voici une étude en cours qui démontrent les conséquences d’un faible éclairement sur le cerveau ( étude provenant des neuroscientifiques de l’université du Michigan, relayer par Sciencedaylie)
L’étude a porté sur une population de rats. L’équipe de recherche a découvert que les animaux soumis à des lumières plus faibles voyaient la capacité de leur hippocampe (région du cerveau qui joue un rôle capital dans la mémorisation et la navigation spatiale) diminuer de 30%. En termes de mémoire et de spatialisation, les rats sous-exposés se montraient bien moins performants qu’auparavant, y compris sur des tâches auxquels ils avaient été entraînés au préalable.
A l’inverse, les rats ayant reçu suffisamment de lumière, c’est-à-dire à une intensité plus forte, ont eu tendance à faire des progrès par rapport à leur niveau habituel. Par ailleurs, les scientifiques ont tenté d’exposer à des lumières fortes les rats préalablement sous-exposés et ceux-ci ont retrouvé leurs capacités originelles. Les dommages d’un éclairage insuffisant seraient donc réversibles.
Selon les chercheurs, le manque d’intensité au niveau de l’éclairage aurait pour effet de ralentir la production d’orexine, un neurotransmetteur du cerveau situé dans l’hypothalamus. Notamment impliqué dans le maintien de l’éveil et l’inhibition du sommeil paradoxal.
Les scientifiques entendent par ailleurs déterminer si l’injection d’orexine pourrait remplacer l’exposition lumineuse. Si ces injections s’avèrent efficaces, elles pourraient par exemple permettre aux personnes malvoyantes ou aveugles de mieux développer de meilleures facultés de mémorisation et d’orientation dans l’espace.
De l’œil au cerveau
1) Le trajet de la lumière de l’oeil jusqu’au cerveau
Lorsqu’un rayon lumineux arrive dans l’œil, le cristallin le dirige sur la rétine. La stimulation de la rétine provoque ainsi, l’émission d’un message nerveux transmis par le nerf optique* jusqu’au cerveau. Dans la rétine se trouve les cônes et les bâtonnets. Les bâtonnets sont des cellules photo-réceptrices particulièrement sensibles à l’intensité lumineuse. Il existe trois types de cônes, chaque cônes type n’est sensible qu’à une couleur (rouge, bleu et vert).

Des scientifiques ont récemment découvert un nouveau type de cellule sensible à la lumière dans l’œil appelée mélanopsine. Ce nouveau photorécepteur est essentiel pour transmettre l’information lumineuse vers le cerveau par un chemin dit « non-visuel ».
2) Les conséquences de la lumière sur nos yeux
Une trop faible intensité lumineuse peut provoquer une fatigue visuelle: l’irritation, l’ assèchement, des picotements dans l’oeil. mais aussi une baisse de l’acuité visuelle, ou une perturbation de la vision des couleurs.
Attention une trop forte intensité lumineuse peut aussi avoir des conséquences sur nos yeux en nous éblouissant. Nous pouvons être éblouie directement par la source de lumière mais aussi par reflet. Par exemple avec la réflexion de la lumière sur une surface brillante.
Chaque rayon n’a pas le même impact, selon les différentes localisations dans l’oeil :
Les rayons ultraviolets abîment :
- La cornée, en provoquant des kératites, conjonctivites
- Le cristallin, en provoquant des cataractes et un vieillissement accéléré du cristallin
Les rayons du domaine visibles abîment :
- La rétine, en provoquant des lésions rétiniennes
Les rayons Infrarouges abîment :
- le cristallin, en provoquent des cataractes
